Family Day Care for 9 or More Children
Use and Occupancy Permit
Family Day Care provides an important source of daytime child-care services for families in Prince George's County. Many of these environments are educationally stimulating and fun. A Family Day Care Use and Occupancy Permit ensures that a residential property meets the International Residential Building Codes and local fire, zoning and building regulations that are designed to maximize safety and fire egress, when needed.
Application and Supporting Documents
Permit applications are completed online. Please go to the Momentum portal and enter the information directly into the County's Permitting System.
The Maryland Home Improvement Commission (MHIC) has specific requirements for the form and content of every home improvement contract provided by the MHIC licensed contractor. Be sure you are familiar with those requirements before signing any home improvement contract. Home Improvement contractors must be licensed by the Maryland Home Improvement Commission (MHIC). For any questions pertaining to contract contents, what constitutes a home improvement, or the professional standing of a specific home improvement contractor, contact the Maryland Home Improvement Commission (MHIC) at (410) 230–6309 or visit their web site at www.dllr.state.md.us.
Who Can Apply
- Owner: Property Owner name must match Maryland State Assessment records, or Proof of Ownership must be submitted. Proof of Ownership: Deed and Deed Recording Receipt from Clerk of the Circuit Court for Prince George's County.
- Agent: Applicants that are not the property owner or MHIC contractor shall attest on the permit application that the proposed work is authorized by the owner and that the applicant is authorized to make such application.
- Contractor: Maryland State Licensed Architect/Engineer
If an Automated Sprinkler System, Electrical or Mechanical permits are needed, see below "NOTES" section.
Plans and Drawings Requirements
- Site Plan (Signed & Sealed): Show all accessory buildings, pools and exterior structures.
- Building Plan Sets: See "Tenant Fit-Outs: A Guide to Obtaining a Permit."
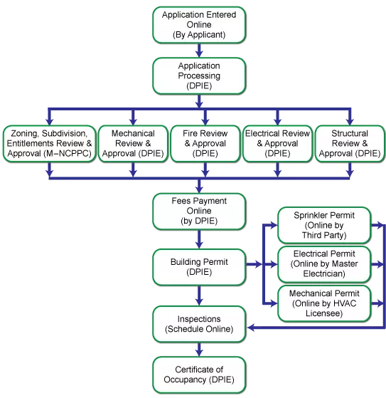
Processing and Reviewing Agencies
Walk-Through
Use ePlan to upload support documents, required plans, and drawings.
ePlan
Select "eplan" on the online application and upload required documents.
Fees
For permit, license and bond fees, view the DPIE Fee Schedule. There is a Minimum Fee. Fee Calculation (if higher than minimum fee): $ Amount + Grading Fee + M-NCPPC Fee. All permitting fees are assessed a Technology Fee. Fees are subject to change based on County codes. Customers are encouraged to pay online.
- Customers who are using the Momentum system are encouraged to make payments directly in Momentum. (If your permit or citation includes letters, you are using Momentum and need to pay in Momentum.)
- If your project is in the older ePermits system, you may make payments in ePayments.
- For alternate forms of payment, visit DPIE's Payments page.
Permit
Following agencies' approval of plans/drawings and payment of fees, a permit is issued. A permit may be revoked if issued in error. A permit may be void if construction has not started, has been suspended or discontinued.
Modifications to the permit, plans or drawing require a Permit Revision. Submit a revision request to eplan@co.pg.md.us via a Word document or PDF.
If approved, permits that expire or require more time to complete, may be renewed or extended by using the following form.
Inspections
Following approval by the Maryland-National Capital Park and Planning Commission, an inspection may be requested and conducted. An inspection must be requested and conducted at least once every six months to avoid the permit being "abandoned."
- Fire Marshal Inspector
- Building/Zoning Inspections — To schedule an inspection, call 301-755-9000 or schedule an inspection online.
Certificate of Occupancy
Following approval by the Fire Marshal and the Zoning/Building inspectors, a Certificate of Occupancy will be issued. The Certificate of Occupancy is mailed to the Property Owner.
Copies of the Certificate of Occupancy are available for a fee by submitting a Maryland Public Information Act (MPIA) request form.
A change in the use, name or owner requires filing a new Use and Occupancy Permit.
*Notes:
- Electrical Permit: Must be applied for by a Master Electrician licensed by the State of Maryland.
- HVAC Permit: Must be applied for by a Maryland State HVAC licensee.
- Automatic Sprinkler Permit: Must be applied for by a licensed Maryland Sprinkler Contractor and Signed/Sealed by a Maryland Licensed PE or a NICET III or higher. All automatic sprinkler plans should be reviewed by a Certified Third-Party Plan Reviewer for Fire Protection Systems and approved by DPIE. For more information, please review the "Third Party Plan Review Manual for Fire Protection Systems" or visit our Fire & Life Safety Section page of our Website. Access the Third Party Review for Fire Protection Systems Application Package.