Assisted Living for 6 or More Occupants
Use and Occupancy
Assisted Living in a residential facility provides living and sleeping facilities for elderly or physically handicapped residents within which sheltered care services are provided, which may include but need not be limited to: meal preparation, laundry services, housekeeping, personal observation and direction in the activities of daily living, transportation for routine social and medical appointments, and the availability of a responsible adult for companionship or nonclinical counseling. The term shall not include an "Adult Day Care Center," "Congregate Living Facility," "Hospital," "Nursing or Care Home," "Family," or "Group Residential Facility" as defined in Prince George's County, Maryland Code of Ordinances, Subtitle 27. An "Assisted Living Facility" shall comply with any licensing and other regulatory requirements.
Application and Supporting Documents
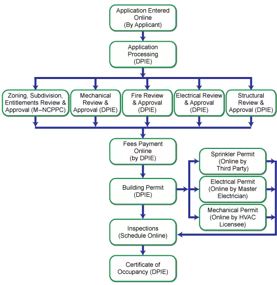
Building Permit applications are completed online. Please go to the Momentum portal and enter the information directly into the County’s Permitting System.
The Maryland Home Improvement Commission (MHIC) has specific requirements for the form and content of every home improvement contract provided by the MHIC licensed contractor. Be sure you are familiar with those requirements before signing any home improvement contract. Home Improvement contractors must be licensed by the Maryland Home Improvement Commission (MHIC). For any questions pertaining to contract contents, what constitutes a home improvement, or the professional standing of a specific home improvement contractor, contact the Maryland Home Improvement Commission (MHIC) at (410) 230–6309 or visit their web site at www.dllr.state.md.us.
Who Can Apply
- Owner: Property Owner name must match Maryland State Assessment records, or Proof of Ownership must be submitted. Proof of Ownership: Deed and Deed Recording Receipt from Clerk of the Circuit Court for Prince George's County.
- Agent: Applicants that are not the property owner must submit document showing Owner's permission to use property for assisted living facility and to apply for permit.
- Contractor: Maryland State Licensed Architect/Engineer. If Automated Sprinkler System, Electrical, or Mechanical permits are needed, see below "NOTES" section.
Plans and Drawings Requirements
- Site Plan (Signed & Sealed): Show all accessory buildings, pools and exterior structures.
- Building Plan Sets: See "Tenant Fit-Outs: A Guide to Obtaining a Permit."
Processing and Reviewing Agencies
Walk-Through
Use ePlan to upload support documents, required plans, and drawings.
Fees
For Fee Calculation (if higher than Minimum), view the DPIE Fee Schedule. All permitting fees are assessed a Technology Fee. Fees are subject to change based on County codes. Customers are encouraged to pay online.
- Customers who are using the Momentum system are encouraged to make payments directly in Momentum. (If your permit or citation includes letters, you are using Momentum and need to pay in Momentum.)
- If your project is in the older ePermits system, you may make payments in ePayments.
- For alternate forms of payment, visit DPIE's Payments page.
Permit
Following agencies' approval of plans/drawings and payment of fees, a permit is issued. A permit may be revoked if issued in error. A permit may be void if construction has not started, has been suspended or discontinued.
Modifications to the permit, plans, or drawing require a Permit Revision. Permit Revision applications can be entered online. Send a revision request to eplan@co.pg.md.us via a Word document or PDF.
If approved, permits that expire or require more time to complete, may be renewed or extended by using the following form.
Inspections
Following approval by the Maryland-National Capital Park and Planning Commission, an inspection may be requested and conducted. An inspection must be requested and conducted at least once every six months to avoid the permit being "abandoned."
- Fire Marshal Inspector
- Building/Zoning Inspections: To schedule an inspection, call 301-755-9000 or schedule an inspection online.
Certificate of Occupancy
- Following approval by the Fire Marshal and the Zoning/Building inspectors, a Certificate of Occupancy will be issued.
- The Certificate of Occupancy is mailed to the Property Owner.
- Copies of the Certificate of Occupancy are available for a fee by submitting a Maryland Public Information Act (MPIA) request form.
- A change in the use, name or owner requires filing a new Use and Occupancy Permit.
*Notes:
- Electrical Permit: Must be applied for by a Master Electrician licensed by the State of Maryland.
- HVAC Permit: Must be applied for by a Maryland State HVAC licensee.
- Automatic Sprinkler Permit: Must be applied for by a licensed Maryland Sprinkler Contractor and Signed/Sealed by a Maryland Licensed PE or a NICET III or higher. All automatic sprinkler plans should be reviewed by a Certified Third-Party Plan Reviewer for Fire Protection Systems and approved by DPIE. For more information, review the "Third Party Plan Review Manual for Fire Protection Systems" or visit the Fire & Life Safety Section page of DPIE's website. Access the Third-Party Review for Fire Protection Systems Application Package.