Sheds
Application and Supporting Documents
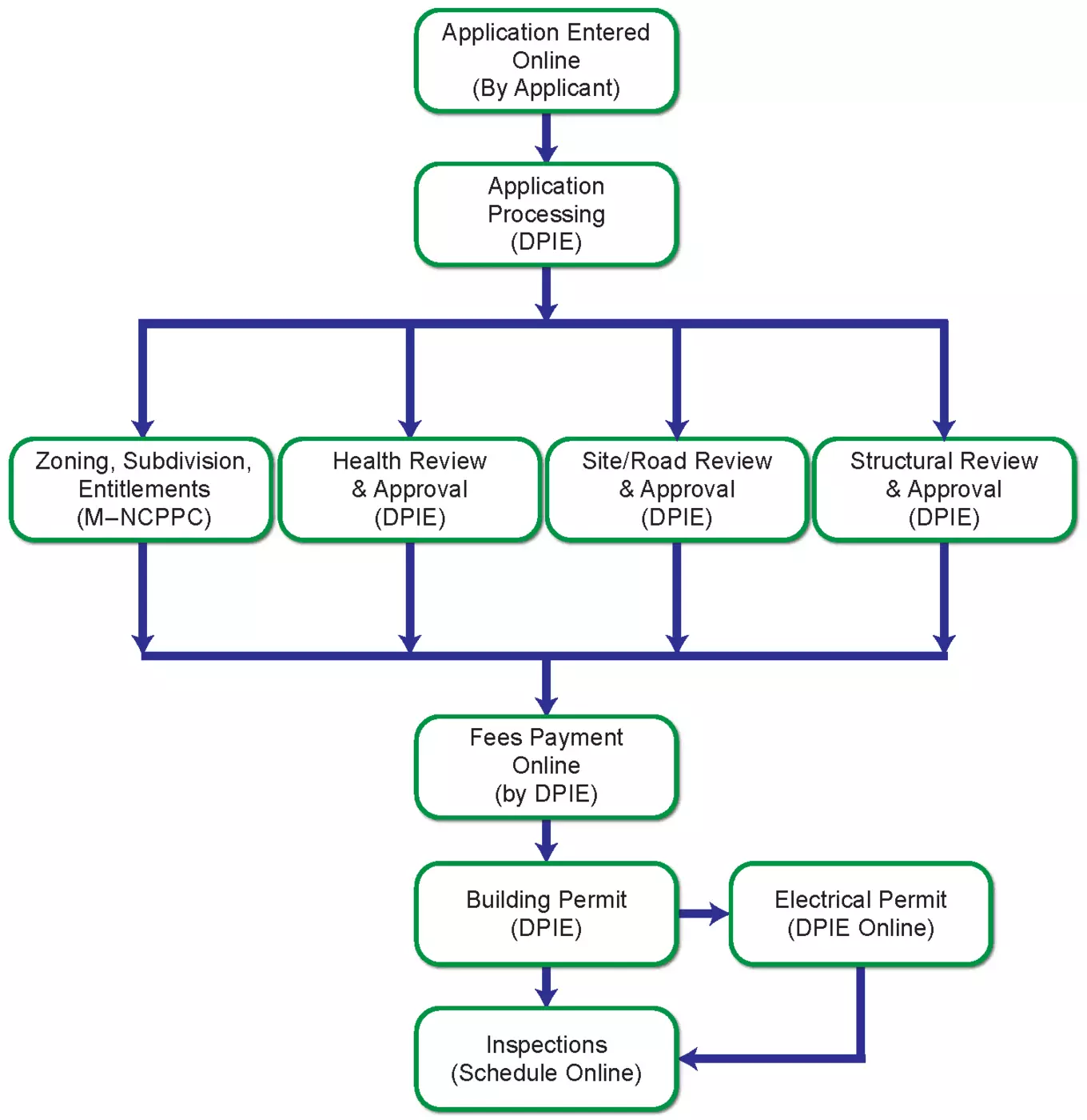
Building Permit applications are completed online. Please go to the Momentum portal and enter the information directly into the County’s Permitting System. The Momentum application category for a residential Shed Permit is Case Type: Building Alteration and Permit Type: Residential Exterior and Grading.
The Maryland Home Improvement Commission (MHIC) has specific requirements for the form and content of every home improvement contract provided by the MHIC licensed contractor. Be sure you are familiar with those requirements before signing any home improvement contract. Home Improvement contractors must be licensed by the Maryland Home Improvement Commission (MHIC). For any questions pertaining to contract contents, what constitutes a home improvement, or the professional standing of a specific home improvement contractor, contact the Maryland Home Improvement Commission (MHIC) at (410) 230–6309 or visit their web site at www.dllr.state.md.us.
Who Can Apply
- Owner: Property Owner name must match Maryland State Assessment records or Proof of Ownership must be submitted. Proof of Ownership: Deed and Deed Recording Receipt from Clerk of the Circuit Court for Prince George's County.
- Agent: Applicants that are not the property owner or MHIC contractor shall attest on the permit application that the proposed work is authorized by the owner and that the applicant is authorized to make such application.
- Contractor: Must have a Maryland Home Improvement Commission license.
Plans and Drawings Requirements
- Please Review: "Minimum Plan Submission Requirements for Residential Projects." For other helpful documents, see Building Plan Review Division forms and Site/Road Plan Review Division forms.
- Site Plan (Signed & Sealed): Show location of project.
- Architectural/Structural Drawings: Signed and Sealed not required.
Processing and Reviewing Agencies
Walk-Through
For a detailed list of projects that qualify for the Walk-Through process, view the "Projects that Qualify for Homeowner Walk-Through Reviews" document. When the virtual Walk-Through option is selected, the guidelines on the "Walk-Through Permit Process" page must be followed. If the application qualifies for the Walk-Through process and all supporting documents are provided and accepted by reviewers, permits can be issued the same day. Customer must be logged into the VPC Center for the entire review process until the permit is issued. All customers must use ePlan to upload support documents and required plans and drawings. For a better understanding of ePlan submission requirements, view the ePlan web page.
Standard Submittal
If your application does not qualify for a Walk-Through or you choose to go through the regular submittal process, you must select “Standard Submittal” on the online application. Review timelines will depend on the current workload in each department. All customers must use ePlan to upload support documents and required plans and drawings. For a better understanding of ePlan submission requirements, view the ePlan web page.
Fees
For permit, license and bond fees, view the DPIE Fee Schedule. There is a Minimum Fee. All permitting fees are assessed a Technology Fee. Fees are subject to change based on County codes. Customers are encouraged to pay online.
- Customers who are using the Momentum system are encouraged to make payments directly in Momentum. (If your permit or citation includes letters, you are using Momentum and need to pay in Momentum.)
- If your project is in the older ePermits system, you may make payments in ePayments.
- For alternate forms of payment, visit DPIE's Payments page.
Permit*
Following agency approvals of plans/drawings and payment of fees, a permit is issued. A permit may be revoked if issued in error. A permit may be voided if construction has not started, has been suspended or discontinued.
Permit Revisions
Modifications to the permit, plans, or drawings require a Permit Revision. Submit a revision request in Momentum if your permit application is submitted in Momentum.
Permit Renewal Extension Request
Building Permits are valid for six (6) months after initial issuance, or for six (6) months after the latest inspection took place. If approved, permits that expire or require more time to complete, may be renewed or extended by completing the following "Permit Renewal Extension Request" form and submitting it on "Contact DPIE," (a power app portal).
Inspections
Inspections must be requested and conducted at least once every six months until the completion of the shed when a final inspection is performed and approved. To schedule an inspection, call 301-755-9000.
*Note:
- Only one (1) shed that is less than 150 sq. ft. can exist on a property without a permit.
- Sheds over 150 sq. ft. require a permanent foundation and a permit.
- If electrical service is included with the project, an Electrical Permit is required.