Residential Fence

Fence residential backyard with posts facing in and drainage area under slats, pool, man reading

 

Please Note: You are on the Residential Permits page for Fences. There is also a Commercial Permits page for Fences. Please make certain you are following the criteria for the correct type of property.

A fence is a structure that encloses an area, typically outdoors, and is usually constructed from posts that are connected by boards, rails or netting. A fence differs from a wall in not having a solid foundation along its whole length. Fences are constructed for a variety of reasons. They are generally used to restrict the movement of people and animals into or out of a parcel of land. Often, they are placed to denote boundaries, delineate specific-use areas, provide privacy or for aesthetic reasons.

For aesthetic purposes, the Zoning Ordinance prohibits the location of support posts and rails on the exterior side of the fence. All structural (vertical and horizontal) rails/posts need to face the inside of the lot per CB-4-2016, so the “finished” looking side of the fence faces outwardly.

Note:
Include the height, type (material) of fence, location of fence and if a gate will be included on the application and site plan along with a depiction of fence details.
 

Corner Lot Residential Fence Illustration showing fence boundaries


Important Notice for Corner Lots

Per Prince George’s County Zoning Code, Section 27-421. – Corner lot obstructions, all properties located on a corner lot, must possess a permit to install a fence, regardless of height.

In addition, on a corner lot, NO VISUAL OBSTRUCTION MORE THAN THREE (3) FEET HIGH (above the curb level) shall be located within the triangle formed by the intersection of the street lines and points on the street lines twenty-five (25) feet from the intersection.

 

Information Regarding Residential Fences

  • Fences that encroach into a public road right-of-way are not permitted.
  • Fences cannot encroach into public utility easements (PUE), storm drain easements, surface drainage easements, stormwater management easements, utility easements, or any other easements. Exceptions to this can be made only if the permittee provides written confirmation from the utility companies, agencies or parties that are granted rights to the easement.     Alternatively, if the property owner executes the "Residential Fence/Gate Owner Certification Form" that includes the following language, the fence may extend into these easement areas.

    The proposed fence and/or gate does cross or extend into existing easement(s); however, as the owner of this property, we hereby acknowledge that if this fence and/or gate must be removed by the County, WSSC, Utility Company or any other party with rights to this easement, then we will bear the sole responsibility and cost to obtain the necessary building permit to install and/or reinstall the fence. We, as property owner(s), furthermore agree that:
    — During the initial installation and/or reinstallation of the fence, we will not allow any activity that would cause damage to the utility line, and any cost to repair damage to the utility lines caused by the installation and/or reinstallation of the fence shall be entirely at our expense as the property owner.
    — We indemnify, save and hold harmless the County or other Utility Company or party with rights to this easement from and against any claims, causes of action, losses, damages, debts and/or expense arising out of or from any accident or other occurrences related to the fence within the easement area; and we will obtain any other permits or approvals from other agencies/entities that may be required.
  • Fences cannot encroach into floodplain areas or easements unless a waiver is issued by DPIE.
  • Fences cannot encroach into conservation or woodland preservation areas or easements unless the permittee provides written concurrence from the Maryland-National Capital Park and Planning Commission (M-NCPPC).
  • For fences that cross swales or streams, the bottom of the fence must be raised at least six (6) inches above the bottom of the swale. See Site/Road Bulletin 2013-01 for Fence Permit for details.
  • To prevent surface stormwater (sheet flow) from being blocked by fences, fences should be constructed at least one (1) inch above the ground level, as per the Fence with Surface Drainage Illustration.
  • Fences taller than four (4) feet require a permit. Fences four (4) feet and under do not need a permit unless located in a HISTORICAL/PROTECTED AREA or located on a CORNER LOT. If your property is in a historical area, a Historical Area Work Permit, which is separate from a building permit, is required, as well as approval of allowable work materials. If your property is located within the Chesapeake Bay Conservation Area (CBCA) Overlay, a CBCA approval and permit is required. If your property has 100-year floodplain, and the fence is proposed in the floodplain, this is only permissible if a waiver is granted, and therefore, a permit is required regardless of height.
  • Applicants should be aware that M-NCPPC may have additional limitations or requirements for approval that exceed DPIE’s requirements. Applicants should review M-NCPPC requirements for additional information. Information can be found at Planning Information Services to submit an Online Information Request Form by sending an email to PPD-InfoCounter@ppd.mncppc.org.
  • Applicants should be aware that municipalities may also have additional limitations or requirements for approval that exceed DPIE’s requirements.

Improperly Installed fences Case Drainage Problems and Flooding, illustration of fence with gap above grass


Improperly Installed Fences May Cause Drainage Problems and Flooding!

Every time it rains, many homeowners experience drainage issues on their properties. Some of these drainage complaints result from improperly installed fences. An improperly installed fence can block storm flows — runoff from storm precipitation — and cause water to pond in your yard or your neighbor’s yard. Blocked water can damage fences, draw mosquitoes and hasten lawn erosion.

Fences must be installed with storm flows in mind to ensure fences don’t block stormwater flows!

For more information on improperly installed fences and flooding, view the Drainage flyer. For more information about drainage and flooding, visit DPIE's Drainage and Flooding web page.

 

Application and Supporting Documents

Permit applications are completed online. Please go to the Momentum portal and enter the information directly into the County's Permitting System. A residential Fence Permit application category in Momentum is Case Type:  Building Alteration and Permit Type:  Residential Interior and Exterior.

The Maryland Home Improvement Commission (MHIC) has specific requirements for the form and content of every home improvement contract provided by the MHIC licensed contractor. Be sure you are familiar with those requirements before signing any home improvement contract. Home Improvement contractors must be licensed by the Maryland Home Improvement Commission (MHIC). For any questions pertaining to contract contents, what constitutes a home improvement, or the professional standing of a specific home improvement contractor, contact the Maryland Home Improvement Commission (MHIC) at (410) 230–6309 or visit their web site at www.dllr.state.md.us.
 

Who Can Apply

  • Owner: Property Owner name must match Maryland State Assessment records or Proof of Ownership must be submitted. Proof of Ownership: Deed and Deed Recording Receipt from Clerk of the Circuit Court for Prince George's County.
  • Agent: Applicants that are not the property owner or MHIC contractor shall attest on the permit application that the proposed work is authorized by the owner and that the applicant is authorized to make such application.
  • Contractor: Must have a MHIC license
     

Plans and Drawings Requirements


Processing and Reviewing Agencies

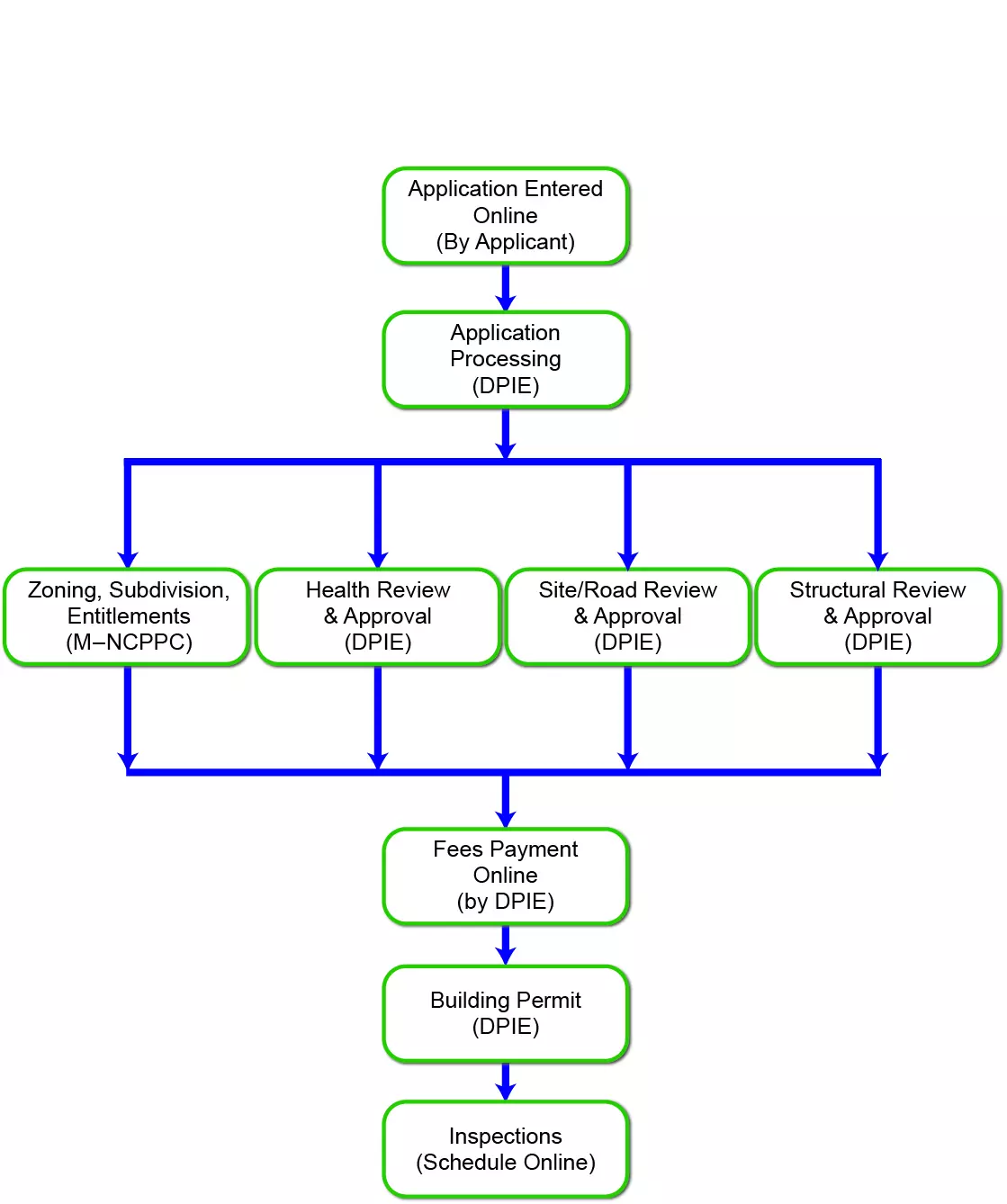
Processing Flow Chart for Residential Fences

Walk-Through
For a better understanding of homeowner permits that qualify for the Walk-Through process, view the "Projects that Qualify for Homeowner Walk-Through Reviews" document. When the virtual Walk-Through option is selected, the guidelines on the "Walk-Through Permit Process" page must be followed. If the application qualifies for the Walk- Through process and all supporting documents are provided and accepted by reviewers, permits can be issued the same day. Customer must be logged into the VPC Center for the entire review process until the permit is issued. All customers must use ePlan to upload support documents and required plans and drawings. For a better understanding of ePlan submission requirements, view the ePlan web page.

Standard Submittal
If your application does not qualify for a Walk-Through or you choose to go through the regular submittal process, you must select “Standard Submittal” on the online application.  Review timelines will depend on the current workload in each department. All customers must use ePlan to upload support documents and required plans and drawings. For a better understanding of ePlan submission requirements, view the ePlan web page.

 

Fees

For permit, license and bond fees, view the DPIE Fee Schedule. There is a Minimum Fee. Fee Calculation (if higher than minimum fee):  $ Amount + Grading Fee + M-NCPPC Fee. All permitting fees are assessed a Technology Fee. Fees are subject to change based on County codes. Customers are encouraged to pay online.

  • Customers who are using the Momentum system are encouraged to make payments directly in Momentum. (If your permit or citation includes letters, you are using Momentum and need to pay in Momentum.)
  • If your project is in the older ePermits system, you may make payments in ePayments.
  • For alternate forms of payment, visit DPIE's Payments page.
     

Permit*

Following agency approvals of plans/drawings and payment of fees, a permit is issued. A permit may be revoked if issued in error. A permit may be voided if construction has not started, has been suspended or discontinued.

Permit Revisions
Modifications to the permit, plans, or drawings require a Permit Revision.
1.  Submit a revision request in Momentum if your permit application is submitted in Momentum.

Permit Renewal Extension Request
Building Permits are valid for six (6) months after initial issuance, or for six (6) months after the latest inspection took place. If approved, permits that expire or require more time to complete, may be renewed or extended by completing the following "Permit Renewal Extension Request" form and submitting it on "Contact DPIE," (a power app portal).
Permit Renewal Extension Request (PDF)


Inspections

Inspections must be requested and conducted at least once every six months until the completion of the fence when a final inspection is performed and approved. To schedule an inspection, call 301-755-9000 or schedule an inspection online.


*Note:
Currently, the Zoning Ordinance does not provide regulations to prevent fences from being constructed "inside out." This legislation amends the regulations, for aesthetic purposes, to prohibit the location of support posts and rails on the exterior side of the fence.