Winter Weather Hub

Visit the Winter Weather Hub to get updates on road conditions, the snow emergency, waste collection, winter safety tips, and warming center locations.

Visit the Hub

Retaining Walls

retaining wall with trees and flowers to support land above the slope of the yard


A retaining wall is a structure designed and constructed to resist the lateral pressure of soil when there is a desired change in ground elevation that exceeds the angle of repose of the soil.  Every retaining wall supports a “wedge” of soil. The wedge is defined as the soil which extends beyond the failure plane of the soil type present at the wall site and can be calculated once the soil friction angle is known.  As the setback of the wall increases, the size of the sliding wedge is reduced. This reduction lowers the pressure on the retaining wall.  The most important consideration in proper design and installation of retaining walls is to recognize and counteract the tendency of the retained material to move downslope due to gravity. This creates lateral earth pressure behind the wall which depends on the angle of internal friction (phi) and the cohesive strength (c) of the retained material, as well as the direction and magnitude of movement the retaining structure undergoes. The International Building Code requires retaining walls to be designed to ensure stability against overturning, sliding, excessive foundation pressure and water uplift; and that they be designed for a safety factor of 1.5 against lateral sliding and overturning.  Unless the wall is designed to retain water, It is important to have proper drainage behind the wall in order to limit the pressure to the wall's design value. Drainage materials will reduce or eliminate the hydrostatic pressure and improve the stability of the material behind the wall. Drystone retaining walls are normally self-draining.
 

Application and Supporting Documents

Permit applications are completed online. Please go to the Momentum portal and enter the information directly into the County's Permitting System. A residential Retaining Wall Permit application category in Momentum is Case Type:  Building Alteration and Permit Type:  Residential Exterior and Grading.

The Maryland Home Improvement Commission (MHIC) has specific requirements for the form and content of every home improvement contract provided by the MHIC licensed contractor. Be sure you are familiar with those requirements before signing any home improvement contract. Home Improvement contractors must be licensed by the Maryland Home Improvement Commission (MHIC). For any questions pertaining to contract contents, what constitutes a home improvement, or the professional standing of a specific home improvement contractor, contact the Maryland Home Improvement Commission (MHIC) at (410) 230–6309 or visit their web site at www.dllr.state.md.us.
 

Who Can Apply

  • Owner:  Property Owner name must match Maryland State Assessment records or Proof of Ownership must be submitted. Proof of Ownership: Deed and Deed Recording Receipt from Clerk of the Circuit Court for Prince George's County.
  • Agent: Applicants that are not the property owner or MHIC contractor shall attest on the permit application that the proposed work is authorized by the owner and that the applicant is authorized to make such application.
  • Contractor:  Must have a Maryland Home Improvement Commission license.
     

Plans and Drawings Requirements

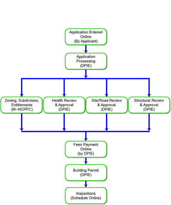
Processing and Reviewing Agencies

All necessary documents and required plans and drawings must be submitted digitally to the ePlan portal.

Processing Flow Chart for Residential Fences

Walk-Through
Use ePlan to upload support documents and required plans and drawings. For a better understanding of homeowner permits that qualify for the Walk-Through process, view the "Projects that Qualify for Homeowner Walk-Through Reviews" document. When the virtual Walk-Through option is selected, the guidelines on the "Walk-Through Permit Process" page must be followed.

ePlan 
Select "eplan" on the online application and upload required documents. For a better understanding of ePlan submission requirements, view the ePlan web page.
 

Fees

For permit, license and bond fees, view the DPIE Fee Schedule. There is a Minimum Fee. All permitting fees are assessed a Technology Fee. Fees are subject to change based on County codes. Customers are encouraged to pay online.

  • Customers who are using the Momentum system are encouraged to make payments directly in Momentum. (If your permit or citation includes letters, you are using Momentum and need to pay in Momentum.)
  • If your project is in the older ePermits system, you may make payments in ePayments.
  • For alternate forms of payment, visit DPIE's Payments page.
     

Permit*

Following agency approvals of plans/drawings and payment of fees, a permit is issued. A permit may be revoked if issued in error. A permit may be void if construction has not started, has been suspended or discontinued.

Modifications to the permit, plans, or drawing require a Permit Revision. Submit a revision request to eplan@co.pg.md.us via a Word document or PDF.

If approved, permits that expire or require more time to complete, may be renewed or extended by using the following form. 

Inspections

Inspections must be requested and conducted at least once every six months. To schedule an inspection, call 301-755-9000 or schedule an inspection online.
 

*Note:
A retaining wall that is less than 2 feet tall does not require a permit.